HP 4420S không nhận sạc do lỗi mạch bảo vệ chân kim

HP 4420S KHÔNG NHẬN SẠC DO LỖI MẠCH BẢO VỆ CHÂN KIM

 

Bài viết này, Sửa chữa Laptop 24h sẽ chia sẻ với các bạn laptop cách kiểm tra sửa chữa Laptop HP 4420S không nhận sạc do lỗi mạch bảo vệ chân kim.

Tình trạng: Máy dùng pin chạy bình thường, dùng sạc không chạy.
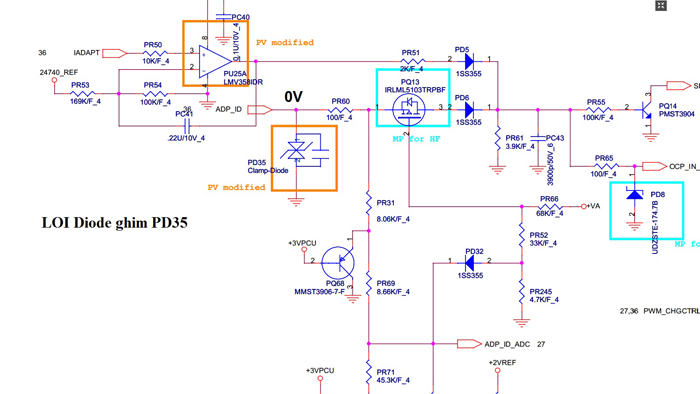
Tiến hành kiểm tra: Mất nguồn Vin mở vào main, do PQ3 không mở.
Để fet PQ3 dẫn được thì  phải có hai lệnh là VCC1_POR#_3 và ADP_EN  ở mức cao để PQ9 và PQ11 dẫn  để nối điện trở PR123 xuống mass tạo thành cầu phân áp và chia điện áp 19v xuống còn 8v theo công thức: 19*150/(150+220).
 
HP 4420S không nhận sạc
 
HP 4420S không nhận sạc
Tiến hành kiểm tra dùng nguồn đa năng cấp nguồn thấy dòng ăn 5A dòng đa năng báo chập. Kiểm tra đo trở kháng chân số 7 của Jack cắm nguồn ( chân kim của HP) trở kháng 0 ohm.

Kiểm tra Diode ghim của đầu kim thấy bị đánh thủng ADP_ID thông mass, bỏ Diode này thấy ADP_ID trở kháng cao. Cấp nguồn bằng sạc Hp bất ngờ máy tự kích, kiểm tra ADP_ID điện áp 17v.

 HP 4420S không nhận sạc

 

Kết luận: Nguyên nhân không chạy được bằng sạc do lỗi mạch nhận dạng chân kim do lỗi Diode ghim bảo vệ PD35.

Trên đây là cách kiểm tra sửa chữa laptop HP4420S không nhận sạc do lỗi mạch bảo vệ chân kim. Chúc các bạn thực hiện thành công!

HP 4420S không nhận sạc do lỗi mạch bảo vệ chân kim

31/07/2015 - Phần cứng
Để fet PQ3 dẫn được thì phải có hai lệnh là VCC1_POR#_3 và ADP_EN ở mức cao để PQ9 và PQ11 dẫn để nối điện trở PR123 xuống mass tạo thành cầu phân áp và chia điện áp 19v xuống còn 8v theo công thức 19*150/(150+220).

HP 4420S KHÔNG NHẬN SẠC DO LỖI MẠCH BẢO VỆ CHÂN KIM

 

Bài viết này, Sửa chữa Laptop 24h sẽ chia sẻ với các bạn laptop cách kiểm tra sửa chữa Laptop HP 4420S không nhận sạc do lỗi mạch bảo vệ chân kim.

Tình trạng: Máy dùng pin chạy bình thường, dùng sạc không chạy.
Tiến hành kiểm tra: Mất nguồn Vin mở vào main, do PQ3 không mở.
Để fet PQ3 dẫn được thì  phải có hai lệnh là VCC1_POR#_3 và ADP_EN  ở mức cao để PQ9 và PQ11 dẫn  để nối điện trở PR123 xuống mass tạo thành cầu phân áp và chia điện áp 19v xuống còn 8v theo công thức: 19*150/(150+220).
 
HP 4420S không nhận sạc
 
HP 4420S không nhận sạc
Tiến hành kiểm tra dùng nguồn đa năng cấp nguồn thấy dòng ăn 5A dòng đa năng báo chập. Kiểm tra đo trở kháng chân số 7 của Jack cắm nguồn ( chân kim của HP) trở kháng 0 ohm.

Kiểm tra Diode ghim của đầu kim thấy bị đánh thủng ADP_ID thông mass, bỏ Diode này thấy ADP_ID trở kháng cao. Cấp nguồn bằng sạc Hp bất ngờ máy tự kích, kiểm tra ADP_ID điện áp 17v.

 HP 4420S không nhận sạc

 

Kết luận: Nguyên nhân không chạy được bằng sạc do lỗi mạch nhận dạng chân kim do lỗi Diode ghim bảo vệ PD35.

Trên đây là cách kiểm tra sửa chữa laptop HP4420S không nhận sạc do lỗi mạch bảo vệ chân kim. Chúc các bạn thực hiện thành công!


Đánh giá - Bình luận
Nhấn vào đây để đánh giá
X
Đặt lịch hẹn sửa chữa
Hãy đặt lịch trước để chúng tôi phục vụ bạn tốt hơn
Liên hệ tổng đài 1800 6024 - Hoặc 085 245 3366 để được đặt lịch.
X
Tra cứu bảo hành
Dễ dàng theo dõi tình trạng bảo hành máy của bạn
Tra cứu thông tin bảo hành

Nhập thông tin bảo hành

Đặt lịch

0.45917 sec| 1468.75 kb