Phần cứng - Trang 3

Phần cứng

Sửa Laptop asus K42f card share có nguồn không lên màn

Sửa Laptop asus K42f card share có nguồn không lên màn

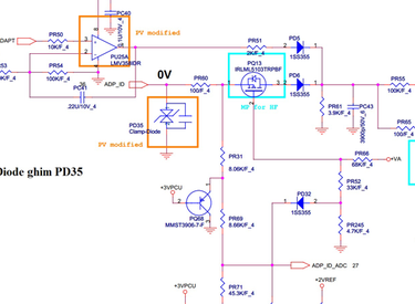
Khi tiến hành dò ngược thì +3vs_lcd được tạo ra từ Q4504 do chân 3 mở 3v sang chân 4. Kiểm tra thì thấy chân 3 cũng chỉ có 0.37v kiểm tra tiếp thì chân 3 của Q4504 ăn vào Q4511

03/11/2015
X
Đặt lịch hẹn sửa chữa
Hãy đặt lịch trước để chúng tôi phục vụ bạn tốt hơn
Liên hệ tổng đài 1800 6024 - Hoặc 085 245 3366 để được đặt lịch.
X
Tra cứu bảo hành
Dễ dàng theo dõi tình trạng bảo hành máy của bạn
Tra cứu thông tin bảo hành

Nhập thông tin bảo hành

Đặt lịch

0.83621 sec| 2479.633 kb